Loading

Focused IMPACT: People, Process, & Profits People driving Process towards Profits with Clarity, Purpose, & achieving STAR results. Intercultural Competence. William E Hamilton, 7 Sept, 2023

In a world increasingly divided, the need for cultural sensitivity and diversity within organizations has never been more critical. Intercultural competence is in big demand. Yet, how many have paused to consider whether our diversity and inclusion initiatives are genuinely impactful? Or better yet, are they aligned with our broader organizational goals for maximum efficacy?

As a Certified Professional in Talent Development (CPTD) and Ph.D. candidate, I've had the opportunity to look at organizational development through a more expansive lens—connecting the dots between various capability areas to drive business impact. But it doesn't take a CPTD or Ph.D. to understand that diversity is not just 'good to have'; it's a business imperative that, when strategically aligned, can catalyze organizational success.

In this brief read, we'll explore the Strategic Alignment and Evaluation Model (SAEM), a framework designed by me to help you ensure that your cultural sensitivity and diversity projects are well-intentioned and effectively aligned with your organizational objectives. The model aids in making these initiatives measurable, allowing for a real-world impact that is both sustainable and aligned with business outcomes.

In essence, let's not just do diversity; let's do it right, ensuring it delivers a more inclusive environment and drives the business forward.

“allowing for a real-world impact that is both sustainable and aligned with business outcomes”
Chain of Evidence from Vision to Business Impact. Licensed Envato images and photos

Strategic Alignment Evaluation Model (SAEM)

SAEM Model by William E Hamilton (CC)

Before diving in, let's consider a compelling statistic: according to McKinsey & Company, culturally diverse organizations are 35% more likely to outperform their less diverse counterparts in terms of profitability. Nothing will if that doesn't convince you of the importance of aligning diversity and inclusion initiatives like using the Intercultural Development Inventory (IDI) as a project with broader organizational goals in mind. It’s not required to do so!

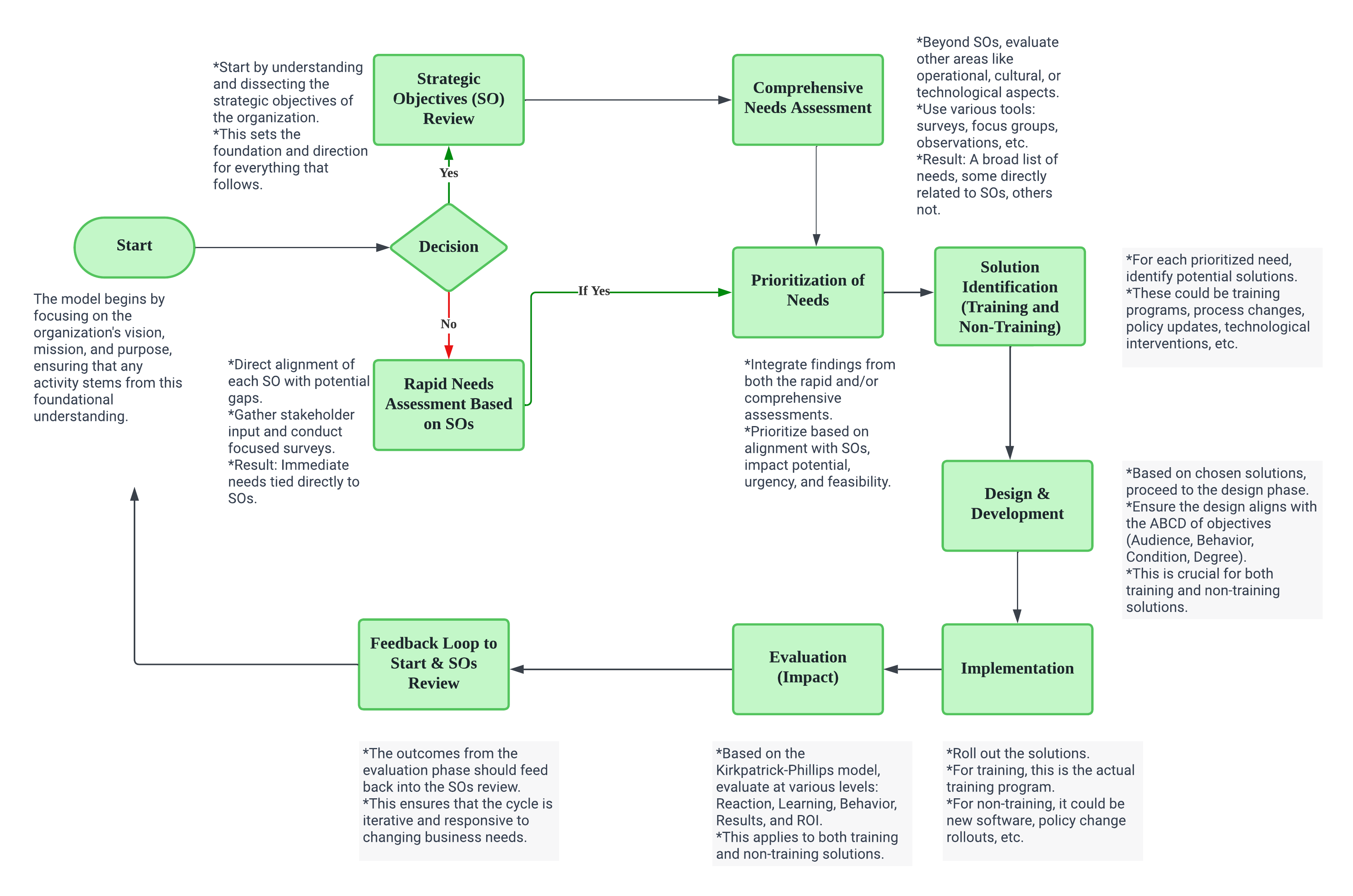
Now, it's important to note that more detailed Continuous Performance Improvement (CPI) models are used by CPTD. However, the purpose of SAEM is to serve as a streamlined job aid for some intent on aligning and evaluating projects, practices, or interventions.

The SAEM model provides a structured approach to navigate through the lifecycle of any initiative:

Strategic Analysis - Clearly understand your organization's strategic objectives and identify the business needs in the context of the vision, mission, and purpose.

Alignment - Ensure your project aligns with these objectives and needs. Comprehensive needs assessment can include organizational needs assessments (NA), task analysis, performance NA, training NA, competency NA, environmental scans, customer NA, technical NA, resource NA, cultural assessment, and risk assessment. You might only consider rapid needs..

Evaluation Planning - Define the parameters for measuring the impact right from the start. What performance outcomes related to the SOs will change as a result of the project and intervention?

Implementation - Execute the plan, keeping the end goals in sight; business impact (behavior, cost-benefit and return on investment).

Measure and Monitor - Continuously assess impact, gathering data to prove ROI. The chain of evidence and alignment to the SOs is paramount!

Refinement - Adjust strategies as needed for ongoing improvement. Continuous performance improvement (CPI). Models like the ATD Human Performance Improvement (HPI) Model or Fusch & Gillespie Performance Improvement Model (2012) are good for this if you have the time.

What sets SAEM apart is its insistence on a 'chain of evidence,' linking each initiative directly to its impact on the organization's bottom line. For IDI, this means showing improvements in cultural sensitivity and demonstrating how these improvements lead to a more effective, and thus more profitable, organization.

Culturally diverse organizations are 35% more likely to outperform their less diverse counterparts in terms of profitability

Conclusion

Not just doing good, but doing well. Licensed Envato images and photos

In an ever-changing global landscape, cultural sensitivity isn't just an ethical imperative—it's a business one. As we've seen, organizations that invest in diversity can achieve superior financial performance. Yet, it's essential to align these investments with your strategic objectives to create real, measurable impact.

The Strategic Alignment and Evaluation Model (SAEM) serves as a practical job aid to ensure your projects are more than just well-intentioned efforts. They become strategic tools for organizational growth, providing a 'chain of evidence' that links cultural competence directly to the bottom line.

In summary, the journey to creating a culturally competent and financially robust organization need not be murky or disjointed. With tools like SAEM, even projects primarily aimed at intercultural competence can be strategically aligned to contribute positively to the business metrics that matter.

You don't have to be a Certified Professional in Talent Development to apply these principles, it might help! Sometimes, a straightforward model is all it takes to start making a meaningful difference. And as we pursue these aims, let us be guided by a simple but powerful mantra: "Focused Impact: People driving Processes towards Profits with Clarity and Purpose, achieving STAR results."

Here's to not just doing good, but also doing well by your organization.